【招生】動機系115學年度大學申請入學審查資料準備指引
國立清華大學動力機械工程學系
115學年度大學申請入學審查資料準備指引
誠信聲明:誠信是申請過程中最基本的原則。為維持審查評鑑的公平,請考生在書審資料中確認所提供資料的真實性,並聲明無虛構或誤導成分。除純粹分析工具性質外,若考生使用生成式AI方案協助準備審查資料,請務必說明哪些部分使用,並請妥善保存相關的原始資料(如手稿、筆記、參考文獻或AI生成內容的提示紀錄)。必要時,審查委員得要求提供電子或實體格式的原始資料以供查驗,查驗過程將嚴格保護考生的隱私,僅在確認資料真實性時使用。
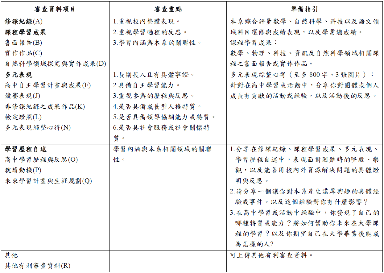
- 審查資料項目:
修課紀錄(A)、課程學習成果(B、C、D)、多元表現(F、J、K、L、N)、學習歷程自述(O、P、Q)、其他(R其他有利審查資料)
- 選才理念:
本系旨在培養機械與電機工程整合應用之科技人才,近年更結合人工智慧與資訊技術,邁向AI光機電整合。歡迎具優異數理基礎且有興趣於機電整合、能源與動力系統、電機控制、微奈米機電系統、精密機械與智慧製造、AI機電資訊、光機電系統、先進半導體製程及生醫工程等領域的學生申請。
透過審查資料,本系期待看到同學的學習表現能力、領導協調能力、成長型特質能力。
- 審查重點與準備指引:
以下為本系提供審查資料項目的審查重點與準備指引,請同學依據您的學習歷程、經驗和想法,精簡扼要且如實撰寫審查資料準備與學習歷程自述,不需特別強調美編技巧。若部份項目未能完全符合,本系將以您所提供之各項歷程與成果,據以綜合評量。

瀏覽數: